关于瑞志
公司介绍
发展历程
产品中心
真空包装机
给袋式包装机
全自动包装生产线
客户视频
日用品
公司视频
玉米/玉米粒
装箱码垛线
真空机亮点
辣条
酱腌菜
大米
粉末粉剂
休闲食品
预制菜
炒货坚果
调味料
火锅食材
酱料液体
膨化食品
速食/方便食品
宠物食品
山楂糖果
跟随式给袋包装机
新闻中心
行业新闻
展会新闻
常见问题
新品发布信息
我们的客户
荣誉资质
联系我们
热门搜索
机型
物料
行业
News Center
新闻中心
返回
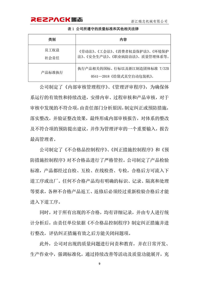
瑞志质量诚信报告
2026-05-13
上一篇
浙江瑞志包装机械蔬菜包装机为什么这么热销
下一篇
瑞志社会责任报告
关于瑞志
产品中心
视频中心
荣誉资质
联系我们
Copyright 浙江瑞志机械有限公司 All Rights Reserved.
备案号: 浙ICP备18009652号-1
官网首页
在线联系
一键拨号
在线导航